发布日期:2026-03-14 10:50:00 来源:PA集团官网
近日,山东省住房和城乡建设厅公布2024年度山东省建设工程结构质量评价结果,PA集团官网及其子公司参与23项工程通过质量评价,展现了PA集团官网在工程质量管理方面的水平,为企业持续打造精品工程奠定了坚实基础。


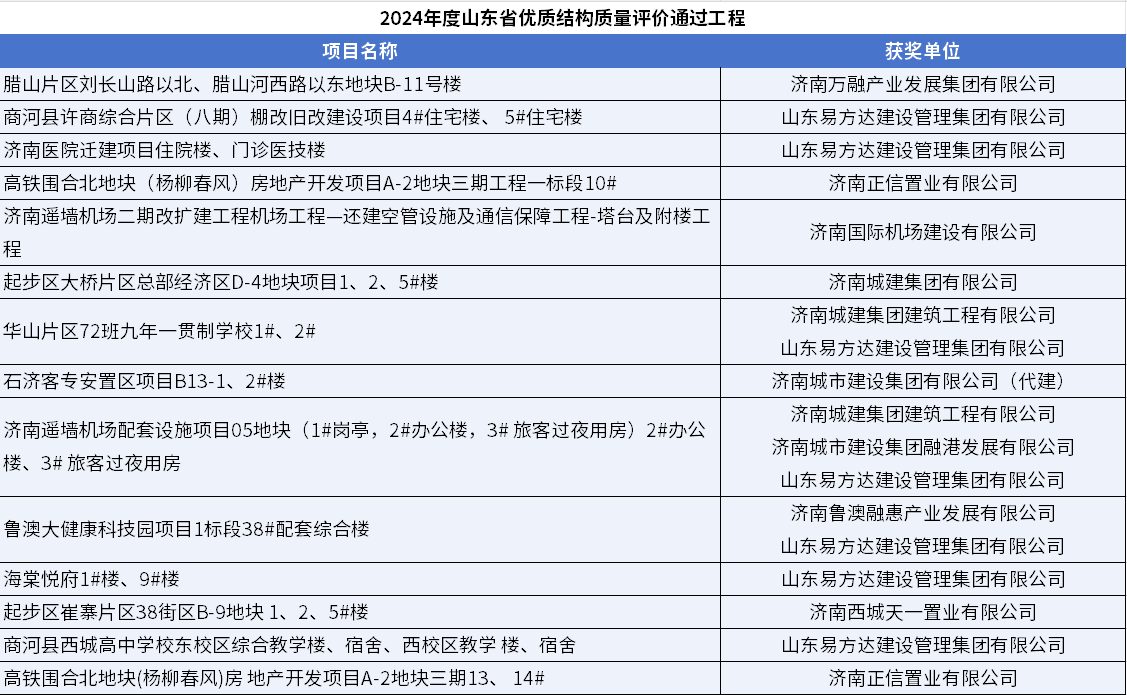
其中,济南市区域济南医院迁建项目、济南遥墙机场二期改扩建工程、高铁围合北地块(杨柳春风)房地产开发项目、鲁澳大健康产业园等14项工程通过评价;市政工程类济泺路穿黄北延隧道工程、黄河大道二期一标段等8项工程通过评价;园林工程类青宁沟流域生态治理及截污工程(一期)项目生态治理二期工程施工1标段通过评价。







下一步,PA集团官网将按照济南市“项目赋能年”安排部署,持续深化工程质量管理体系建设,进一步强化全员质量意识,严格执行工程建设标准规范,同时,积极引入先进的质量管理技术和方法,提升工程质量管控的智能化水平,不断总结优质工程建设经验,提炼可复制、可推广的质量管理模式,力争在后续工程建设中打造更多结构安全、质量过硬、群众满意的精品工程。